energy:Energy-ADE

Definition

Namespace

http://www.sig3d.org/citygml/2.0/energy/0.6.0

Namespace code

energy

Version

0.6.0

XML schema file

EnergyADE_0_6_0.xsd

Belongs to module

:CityGML_ADE

Feature types

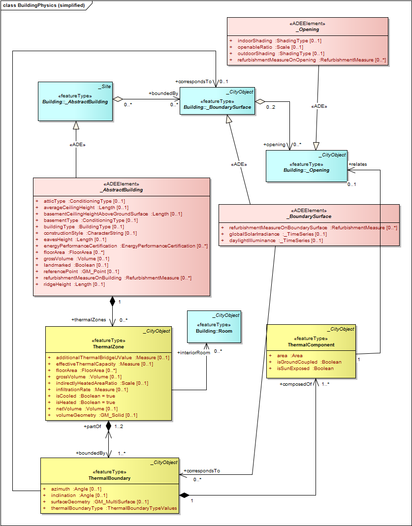
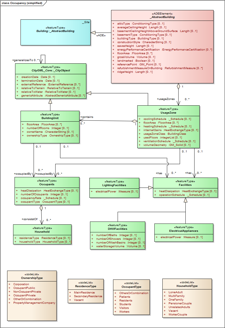
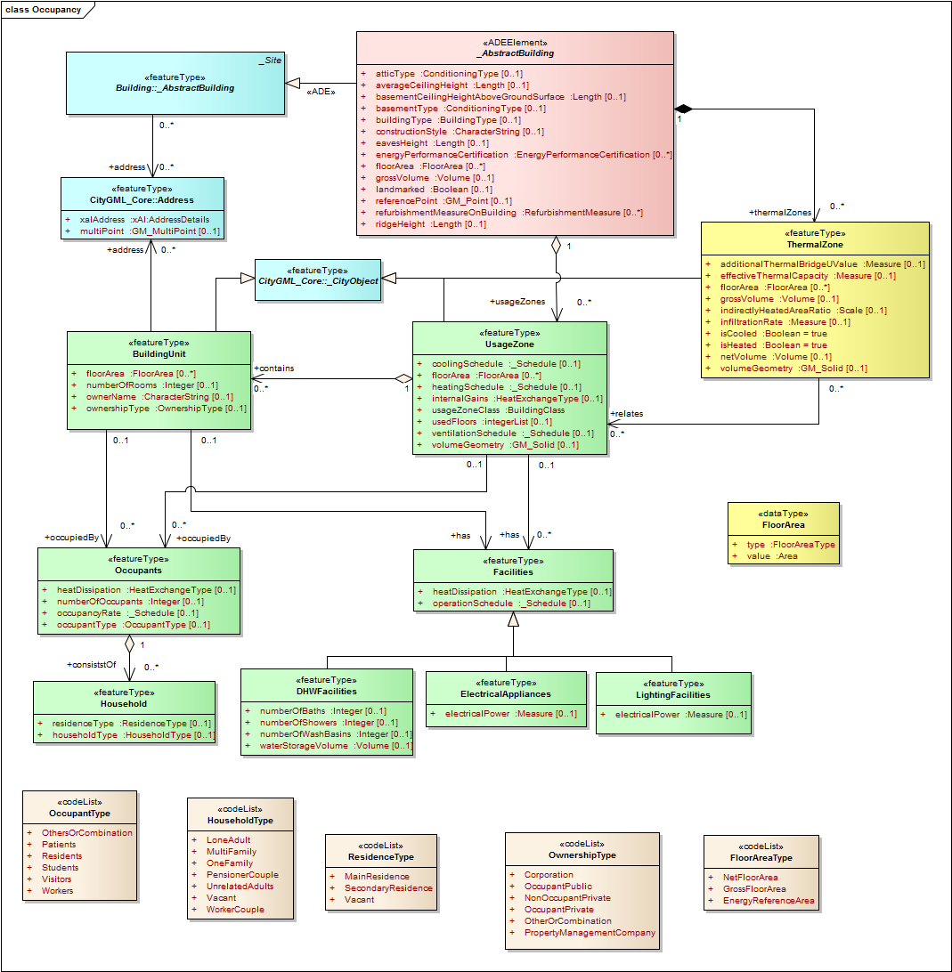
energy:_AbstractBuilding

energy:_BoundarySurface

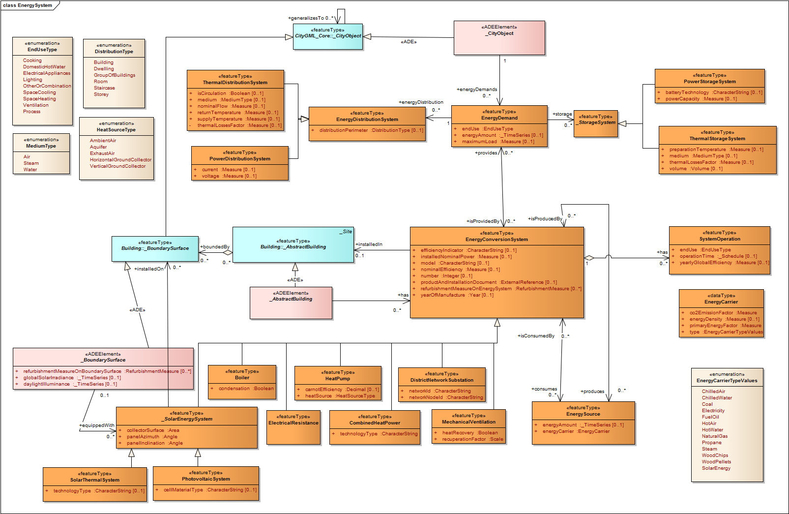
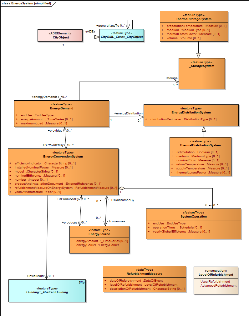
energy:_CityObject

energy:_Opening

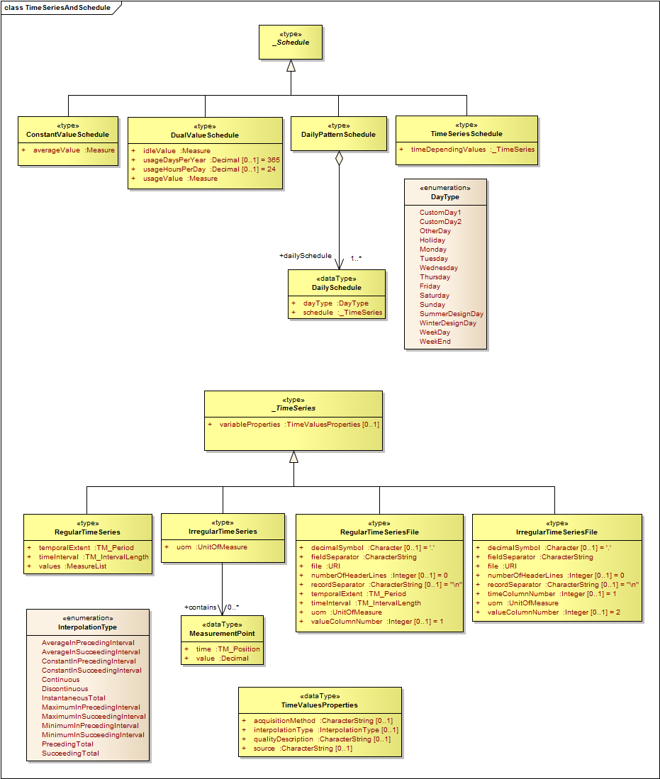
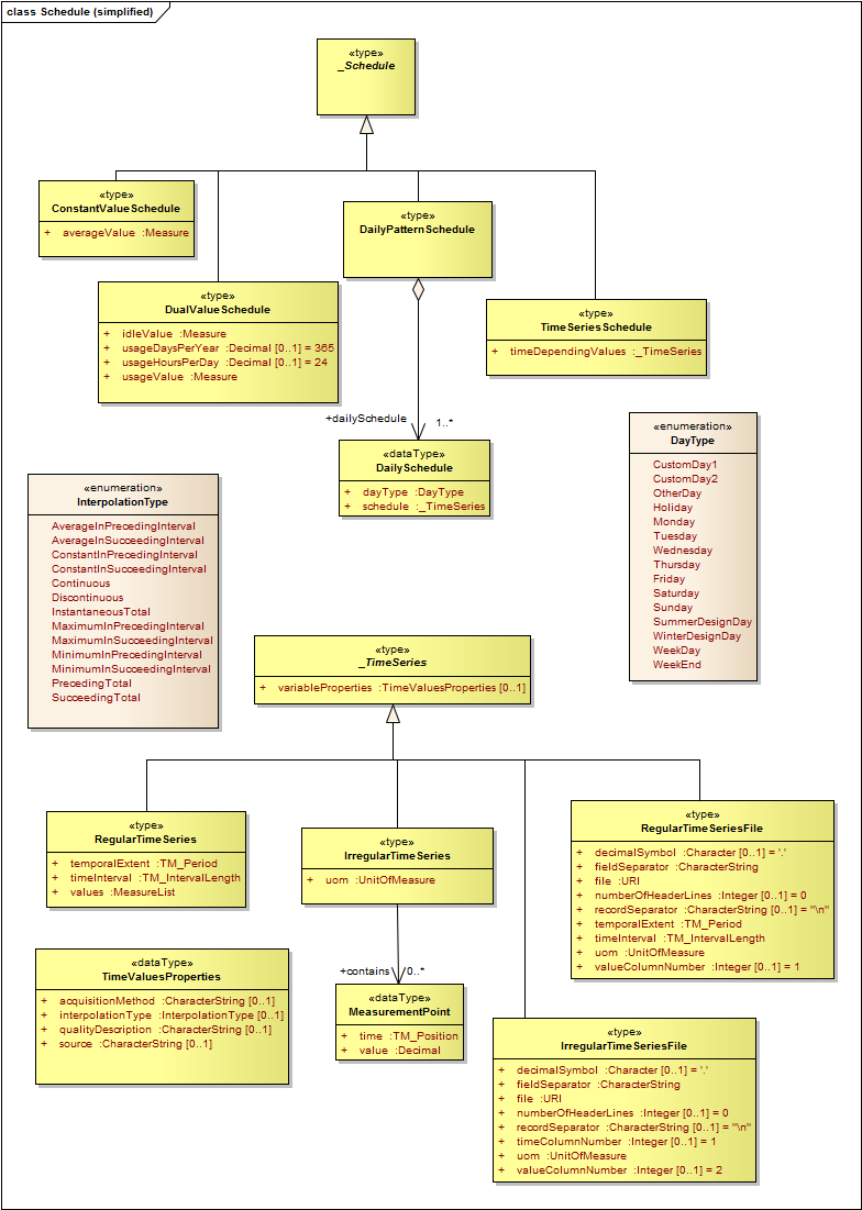
energy:_Schedule

energy:_SolarEnergySystem

energy:_StorageSystem

energy:_TimeSeries

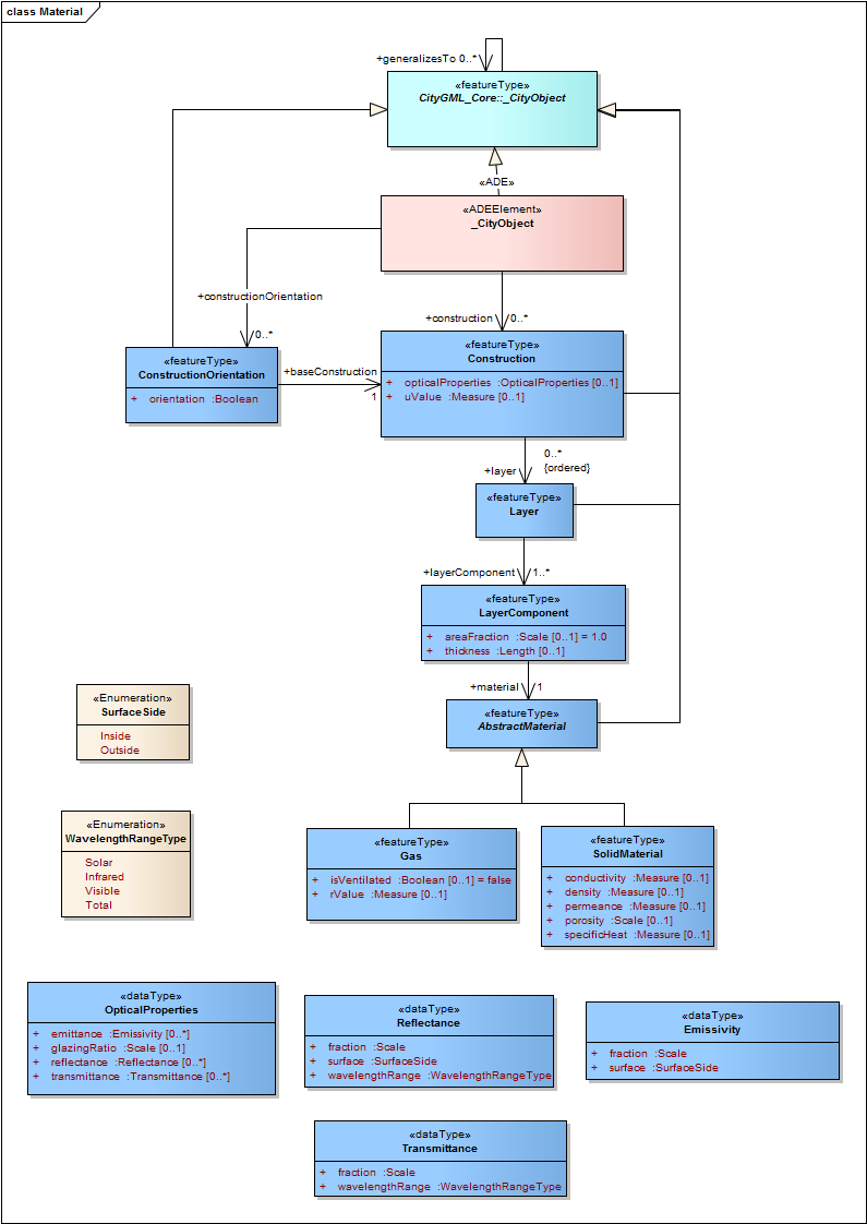
energy:AbstractMaterial

energy:Boiler

energy:BuildingUnit

energy:CombinedHeatPower

energy:ConstantValueSchedule

energy:Construction

energy:ConstructionOrientation

energy:DailyPatternSchedule

energy:DailySchedule

energy:DateOfEvent

energy:DHWFacilities

energy:DistrictNetworkSubstation

energy:DualValueSchedule

energy:ElectricalAppliances

energy:ElectricalResistance

energy:Emissivity

energy:EnergyCarrier

energy:EnergyConversionSystem

energy:EnergyDemand

energy:EnergyDistributionSystem

energy:EnergyPerformanceCertification

energy:EnergySource

energy:Facilities

energy:FloorArea

energy:Gas

energy:HeatExchangeType

energy:HeatPump

energy:Household

energy:ImageTexture

energy:IrregularTimeSeries

energy:IrregularTimeSeriesFile

energy:Layer

energy:LayerComponent

energy:LightingFacilities

energy:MeasurementPoint

energy:MechanicalVentilation

energy:Occupants

energy:OpticalProperties

energy:PhotovoltaicSystem

energy:PowerDistributionSystem

energy:PowerStorageSystem

energy:Reflectance

energy:RefurbishmentMeasure

energy:RegularTimeSeries

energy:RegularTimeSeriesFile

energy:ShadingType

energy:SolarThermalSystem

energy:SolidMaterial

energy:SystemOperation

energy:ThermalBoundary

energy:ThermalComponent

energy:ThermalDistributionSystem

energy:ThermalStorageSystem

energy:ThermalZone

energy:TimeSeriesSchedule

energy:TimeValuesProperties

energy:Transmittance

energy:UsageZone

UML diagrams